Олимпиадный тренинг

Задача . D. Прогулка по матрице


Боб играет в игру под названием «Прогулка по матрице»

В этой игре игроку дается \(n \times m\) матрица \(A=(a_{i,j})\), то есть элемент в \(i\)-й строке в \(j\)-м столбце — \(a_{i,j}\). В начале игры игрок стоит на позиции \((1,1)\) со счетом \(a_{1,1}\).

Чтобы достичь финиша, позиции \((n,m)\), игрок может ходить вправо или вниз, то есть из \((x,y)\) в \((x,y+1)\) или \((x+1,y)\), до тех пор, пока не выходит за пределы матрицы.

Каждый шаг, однако, изменяет счет игрока на побитовое И текущего счета и значения клетки, в которую он переходит.

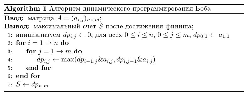
Конечно же, Боб сразу решил вычислить максимальный счет, который он может набрать, с помощью недавно изученной им техники динамического программирования. Вот его алгоритм для данной задачи.

Однако, он тут же понял, что его алгоритм неправильно находит максимальный счет для некоторой матрицы \(A\). Поэтому теперь он хочет для каждого неотрицательного целого числа \(k\) найти такую \(n \times m\) матрицу \(A=(a_{i,j})\), что

  • \(1 \le n,m \le 500\) (Боб ненавидит большие матрицы);
  • \(0 \le a_{i,j} \le 3 \cdot 10^5\) для всех \(1 \le i\le n,1 \le j\le m\) (Боб ненавидит большие числа);
  • разница между максимальным счетом, который он может набрать, и выводом алгоритма составляет ровно \(k\).

Можно показать, что для любого целого \(k\) такого, что \(0 \le k \le 10^5\), существует матрица, удовлетворяющая данным условиям.

Помогите Бобу с этой задачей!

Входные данные

В единственной строке записано одно целое число \(k\) (\(0 \le k \le 10^5\)).

Выходные данные

В первой строке выведите два целых числа \(n\), \(m\) (\(1 \le n,m \le 500\)), обозначающие размеры матрицы.

Затем выведите \(n\) строк по \(m\) целых чисел в каждой строке, \(a_{i,j}\) в \((i+1)\)-й строке, \(j\)-м столбце.

Примечание

В первом примере максимальный счет, который может набрать Боб, равен \(300000\), и вывод его алгоритма тоже \(300000\).

Во втором примере максимальный счет, который Боб может набрать, равен \(7\&3\&3\&3\&7\&3=3\), когда вывод его алгоритма — это \(2\).


Примеры
Входные данныеВыходные данные
1 0
1 1
300000
2 1
3 4
7 3 3 1
4 8 3 6
7 7 7 3

time 2000 ms
memory 512 Mb
Правила оформления программ и список ошибок при автоматической проверке задач

Статистика успешных решений по компиляторам
 Кол-во
С++ Mingw-w645
Комментарий учителя